Play Dangerous Dave (MS-DOS) GAME - on a Simple ESP32 Microcontroller

Channel:
Subscribers:
4,240
Published on ● Video Link: https://www.youtube.com/watch?v=vq2JT2SG2f0



Duration: 21:40
3,179 views
92


Dangerous Dave is a 1988 computer game by John Romero. It was developed for the Apple II and MS-DOS as an example game to accompany his article about his GraBASIC, an Applesoft BASIC add-on, for the UpTime disk magazine.
Now you can run MS-DOS emulation with VGA video and MS-DOS disk on an esp32 wrover without additional components? The system provides this impressive capability with an absolute minimum of components.
= Original source code =====================
http://www.fabglib.org
https://github.com/fdivitto/fabgl
========================================
if you enjoyed those videos, then please subscribe to my channel which I update every week
👉 Subscribers : https://bit.ly/2EpEwrU​

============
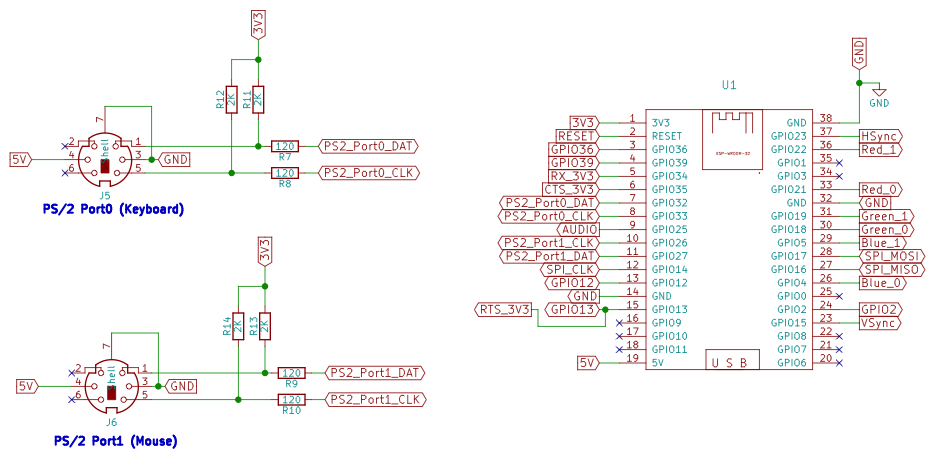
= schematic =
============
https://raw.githubusercontent.com/fdivitto/FabGL/master/images/schema_PS2.png
https://raw.githubusercontent.com/fdivitto/FabGL/master/images/schema_VGA64.png
https://raw.githubusercontent.com/fdivitto/FabGL/master/images/schema_audio.png

VGA
HSync = 23
VSync = 15
R0 = 21
R1 = 22
G0 = 18
G1 = 19
B0 = 4
B1 = 5

PS/2 - Keyboard
DAT = 32
CLK = 33

PS/2 - Mouse
DAT = 27
CLK = 26

Audio
AUD = 25

SDCard - HSPI
MOSI = 17 (12 on TTGO/WROVER)
MISO = 16 (2 on TTGO, 35 WROVER)
CLK = 14
CS = 13

===========
= Hardware =
===========
Lilygo®Ttgo T8 V1.7.1 ESP32 4MB psram ESP32-WROVER
USB keyboard
USB Mouse
SD card
VGA Port 15 pins



#Play_Dangerous_Dave #old_computer_emulator
#ttgo_vga32
------------------------------------------------------------------------
About Social Media, Business, and Blogging
------------------------------------------------------------------------

https://www.youtube.com/djamaluk
https://www.facebook.com/Djamal.UK
https://twitter.com/DjamalUK
https://Djamal.UK


Code and Schematic OR Any Questions Please let me know in the comment section below



Thank you everyone for stopping by my youtube channel I would love to hear from you, so leave a comment to let me know you were here!




Other Videos By Djamal.Uk


2021-10-07I built an Arduboy for $5, using an Arduino Uno and Arduboy2 library. Code & schematics in comments
2021-10-06Arduino SID Shield emulates the SID sound chip of the famous Commodore 64
2021-10-05ATtiny85 - ridiculously tiny gaming console!
2021-10-04DIY Arduboy FX Now better than ever pre-installed with over 200 games!
2021-10-03ESP8266 Enigma.mod Player sample from the mod archive: modarchive.org
2021-10-01Raspberry Pi Mini Game Console 1.54" LCD
2021-09-29This Has To Be The World’s Smallest Game Boy Emulator ( PocketSprite Clone )
2021-09-16The World's Smallest Game Console Emulator ( PocketSprite Clone )
2021-07-22Play Crazy Tetris Game - LilyGO TTGO T-Display ESP32
2021-07-21🎥 ESP32-CAM ➜➤ ESP32 TTGO T-Display Direct! Live Video Streaming Over WiFi | Security Camera System
2021-06-03Play Dangerous Dave (MS-DOS) GAME - on a Simple ESP32 Microcontroller
2021-05-26Emulate the Windows 3.0, MS-DOS, Linux ELKS and More on a Simple ESP32 Microcontroller
2021-05-20Sinclair ZX Spectrum Emulator on Single ESP32 TV-OUT
2021-04-07Electronic Animated Eye for esp32 TTGO T-Display
2021-04-01Two button calculator TTGO T-Display ESP32 - Arduino Sketch
2021-02-12MicroByte - fully open-source, DIY 8-bit game console
2021-01-27ESP32 Talking Weather broadcast [MicroPython]
2021-01-07Music game port of Super Hexagon for Parallax Propeller [ Spin Hexagon ]
2020-12-31A Tiny ESP32 Handheld NES Emulator for the ESP32
2020-12-25ATtiny85 Super Mario Test Using 2x I2C OLED Displays on a Single Bus
2020-12-22ESP32 Gameboy Ninja Gaiden Shadow



Tags:
esp32 circuit simulator
esp32 c64 emulator
esp32 gameboy emulator
esp32 arduino simulator
platformio esp32 simulator
esp32 emulator qemu
esp32 emulator linux
esp32-machine-emulator
fabgl development board
fabgl serial terminal
esp32 vga terminal
ttgo vga32
esp32-vga
vga32
esp32 dos
esp32 vic20